東京都・埼玉県の防音工事の対象者の発表がありました。【北関東防衛局R3年2月28日発表】
投稿日:
カテゴリー:防音工事情報
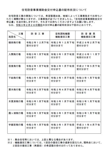
北関東防衛局のホームページにて、今年の防音工事の申込書の配布対象者の発表がありました。 「住宅防音事業補助金交付申込書の配布状況について(令和3年2月28日)」

表の見方については、弊社のYouTubeチャンネル「【厚木・横田・入間】防音工事の日本ハウジング協会」に解説動画をあげてありますので、是非ご参考にしてください。
また、ご自宅について、いつ頃、どんな防音工事が出来るかお知りになりたい方は、弊社営業担当者までお気軽にお問い合わせください。
☞ TEL 0120-700-264 (担当:太田・髙橋)


